劳务派遣的解释
劳务派遣也称“人才派遣”或“人才租赁”,是一种新型的用人方式,人才租赁公司为租赁人才提供代发薪酬、代买社保、代签劳动合同等服务,即采用人才租赁方式用人的公司只需要请人完成一定的工作却不需要管理这些人员的劳动人事问题,用人但不需管人,是其最显著的特点,用人单位与被租赁人员不存在隶属关系。
简单地讲,劳动者与其工作的单位不是劳动关系,而是与另一人才中介等专门单位形成劳动关系,再由该人才机构派到用人单位劳动,用人单位与人才机构签订派遣协议。即用人单位根据工作实际需要,向劳务派遣公司提出所用人员的标准条件和工资福利待遇等,公司通过查询劳务库资料及各招聘储备人才中心等手段搜索合格人员,经严格筛选,把人员名单送交用人单位,用人单位进行选择并确定。然后用人单位和派遣公司签订劳务租赁(派遣)协议,派遣公司和被聘用人员签订聘用合同。用人单位与派遣公司的关系是劳务关系;被聘用人员与派遣公司的关系是劳动关系,与用人单位的关系是有偿使用关系。
根据客户不同的需求,可分以下几种方式
完全派遣
由派遣公司承担一整套员工派遣服务工作,包括人才招募、选拔、培训、纯净评价、劳动报酬和福利院、完全和健康等。
转移派遣
有劳务派遣需要的企业自行招募、选拔、培训人员,再由派遣公司与员工签订《劳动合同》,并由派遣公司负责员工的报酬、福利、绩效评估、处理劳动纠纷等事务。
减员派遣
减员派遣指企业对自行招募或者已雇佣的员工,将其雇主身份转移至派遣公司。企业支付派遣公司员工派遣费用,由派遣公司代付所有可能发生的费用,包括工资、资金、福利、各类社保基金以及承担所有雇主应承担的社会和法律责任。其目的是减少企业固定员工,增强企业面对风险时候的组织应变能力和人力资源的弹性。
试用派遣
这是一种新的派遣方式,用人单位在试用期间将新员工转至派遣公司,然后以派遣的形式试用,其目的是使用人单位在准确选才方面更具保障,免去了由于选拔和测试时产生的误差风险,有效降低了人事成本。
短期派遣
用人单位与劳务派遣机构共同约定一个时间段来聘用和落实被派遣的人才
劳务派遣服务流程

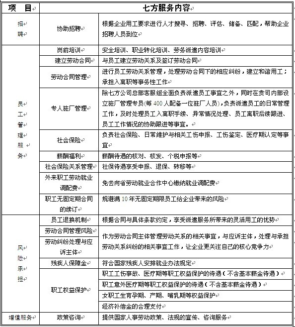
劳务派遣服务内容

劳务派遣服务优势
